경상국립대(GNU) 생명과학부·응용생명과학부 김명옥 교수 연구팀이 12일 "알츠하이머병의 예방과 치료를 동시에 할 수 있는 차세대 에피토프 백신을 개발했다"고 밝혔다.

알츠하이머병(AD·Alzheimer’s disease)은 기억력 감퇴, 언어 및 집행 기능 저하, 성격 변화 등으로 점진적 악화되는 대표적인 퇴행성 뇌질환이다. 전 세계 치매 환자의 70~80%를 차지한다.

에피토프(epitope)란 항원(抗原·몸 속에 침입해 항체를 형성하게 하는 단백성 물질)의 특정 부분이다. 이번에 개발한 에피토프 백신은 동식물에서 추출한 것이 아니고 합성으로 만들었다. 사람 몸의 면역세포의 하나인 B 세포만을 자극해 부작용 없이 항체를 만들어내도록 설계됐다.

김 교수팀은 이날 경남 진주시에 있는 경상국립대 가좌캠퍼스에서 관련 기자회견을 열고 "원천 기술 확보 및 백신 상용화를 위한 글로벌 기술이전을 추진 중"이라고 덧붙였다.

알츠하이머병의 예방과 치료가 동시에 가능한 백신을 세계 최초 개발한 경상국립대 연구팀. 왼쪽부터 경상국립대 김명옥 교수, 박준성 박사, 최경환 박사, 리아즈 박사. 경상국립대

김 교수팀이 마우스(실험용 생쥐)로 실험한 결과, 이 백신을 맞은 생쥐의 뇌 속의 독성 물질이 줄었고, 기억력과 인지 기능도 회복됐다. 백신의 효과는 6~9개월 유지됐다.

김 교수팀에 따르면, 'Aβ1-10' 서열을 분자 동역학(Molecular dynamic simulation) 및 도킹 시뮬레이션(GOLD)으로 최적화 한 'Aβ1-10 변형 펩타이드(D1H, S8R)'를 만든 뒤 단백질 캐리어를 활용, 강력한 항 아밀로이드 베타(Aβ) 항체를 유도했다.

이어 알츠하이머병에서 'Aβ 기반 B 세포'를 타깃으로 하는 에피토프 알츠하이머병 백신의 신경 보호 및 면역 효과를 검증했다. 이는 알츠하이머병에서 B 세포를 타깃으로 하는 '능동 면역' 전략으로 개발된 차세대 백신이다.

(A)는 백신 구성 및 설계 내용. (B~E)는 Aβ 항원 펩타이드 구조와 도킹 시뮬레이션으로 B 세포 수용체와 상호작용을 하는 잔기(residue)를 분석, 최적의 예방 백신제를 개발한 모형들

김 교수팀은 생쥐 모델에서 해당 백신의 ▲Aβ 축적 억제 ▲신경염증 완화 ▲시냅스(신경세포접합부·한 뉴런에서 다른 뉴런으로 신호를 전달하는 연결 지점) 회복 및 인지 기능 개선 ▲비장·혈액 내 항 Aβ 항체 생성을 통해 신경보호 효과를 확인했다.

이 같은 결과는 향후 알츠하이머병 예방 백신제 개발에 새로운 길을 열 것으로 평가되고 있다.

김 교수는 "이번 백신 플랫폼은 저비용으로 알츠하이머병을 효과적으로 지연시키는 예방 기술의 핵심 원천이 될 것으로 기대된다"며 "부작용을 최소화 하는 펩타이드(단백질 조각) 최적화 다중 에피토프, 나노 입자 전달 시스템 등 후속 연구를 통해 임상 적용 범위를 확대할 계획"이라고 밝혔다.

이 논문은 알츠하이머병 예방 백신의 새로운 패러다임을 제시한 연구 성과를 인정 받아 지난 8일 세계적인 학술지인 '뇌, 행동 그리고 면역(Brain, Behavior, and Immunity)'(인용지수 19.5, 신경 의학 분야 JCR 상위 2%) 온라인판에 실려 효과를 인정받았다.

논문명은 'A Novel Aβ B-Cell Epitope Vaccine, Aβ1-10 with Carrier Protein OVA and KLH reduce Aβ-induced Neuroinflammation mediated Neuropathology in Mouse Model of Alzheimer's Disease” Brain, Behavior, and Immunity'다.

이 연구에는 책임 교신저자(交信著者) 김 교수를 비롯해 1저자 박준성 경상국립대 박사, 최경환 네덜란드 마스트리히트대 박사, 리아즈 경상국립대 박사 등 총 7명이 참여했다.

김 교수팀은 또 이 논문의 주된 내용을 바탕으로 알츠하이머병 백신 개발 상용화를 염두에 두고 특허등록도 완료했다. 특허명은 '아밀로이드 베타 유래 에피토프를 유효 성분으로 포함하는 알츠하이머병 치매 백신 조성물 및 이의 용도'다.

이 특허의 주된 내용이 세계적인 학술지에 논문으로 게재됨으로써 이 기술의 원천성은 더 강화될 것으로 기대된다.

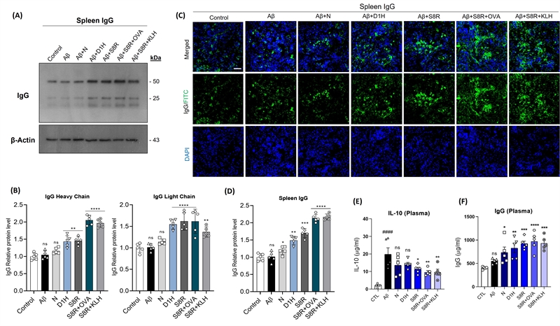
(A~B)는 뇌에서 증가하는 igG(면역글로불린 G, 혈액과 세포 외액에 가장 많이 존재하는 항체), (C~D)는 비장에서 증가하는 igG, (E~F)는 혈장 내 IL-10 농도와 igG 농도를 측정해 백신에 의한 면역원성 증가를 확인한 모형

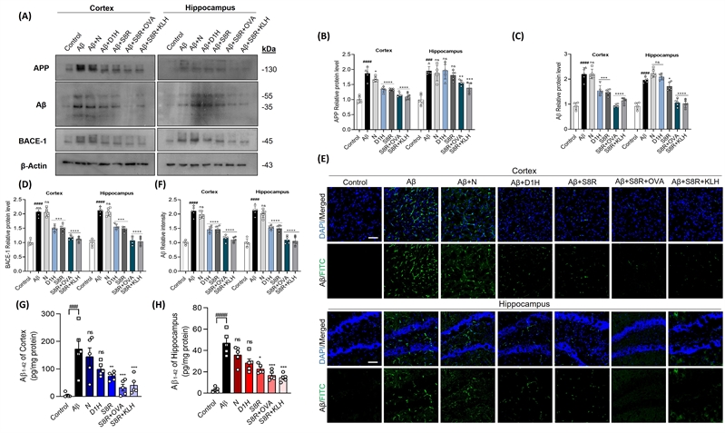
알츠하이머병 유도 세포 모델에서 백신 처리 시 뇌에서 감소하는 Aβ 단백질 축적 확인 모형. 이상 경상국립대

한편 지금까지 Aβ 병리를 겨냥한 알츠하이머병 치료 시도는 크게 두 갈래였다.

첫째, 'β·γ-secretase inhibitor'를 통해 Aβ 생산 자체를 줄이거나 응집을 차단하려는 접근이다.

둘째, 외부에서 항체를 주사해 독성 Aβ를 제거하는 '수동 면역' 전략이다.

하지만 'β·γ-secretase inhibitor'는 뇌 안팎의 필수 기질도 동시에 교란할 위험이 크고, '수동 면역'은 비용은 물론 반복 투여 부담, 혈관 부작용(ARIA) 우려가 남아 있다.

이러한 한계를 의식해 연구자들은 '능동 면역', 즉 백신을 접종해 체내에서 스스로 항-Aβ 항체를 만들게 하는 방법에 주목해 왔다.

문제는 백신이 강한 면역 반응을 일으키면서도 뇌 염증·자가면역성 부작용을 최소화해야 한다는 점이다.

Aβ 단백질은 B 세포가 인지하는 N-말단(1–15)과 T 헬퍼(Th) 세포가 인지하는 중앙·C-말단(15–42) 에피토프가 분리돼 있는데, 초기 임상에서 관찰된 뇌염 사례는 Th 세포가 과도하게 활성화된 결과로 해석된다.

따라서 B 세포 에피토프만 선택적으로 제시해 항체를 생성하되, Th 세포 반응은 최소화 하는 설계가 핵심이다.

Aβ4–10 구간은 항-Aβ 고친화도 항체가 주로 인식하는 우세 B 세포 에피토프다.

김 교수팀은 이 부위를 겨냥한 항체가 섬유 형성을 억제한다는 기존 연구를 기반으로 10개 아미노산(Aβ1-10) B-세포 에피토프를 활용해 차세대 알츠하이머병 예방·치료 백신을 개발하고 실험 생쥐 모델에서 탁월한 치료 효능을 확인했다.

김 교수팀은 연구 과정에서 알츠하이머병의 주요 병인인 Aβ를 겨냥한 '능동 면역'(백신) 전략을 수립한 뒤 독성 없이 면역 반응을 유도할 수 있는 Aβ1–10 서열을 기본 틀로 삼아 3종류의 변형 펩타이드(N, D1H, S8R)를 합성하고, 그 중 면역 예측·독성 분석에서 가장 우수했던 S8R 변형을 2개 면역 캐리어 단백질(OVA·KLH)에 각각 접합해 총 5개 백신 후보를 제작했다.

이어 분자 동역학 시뮬레이션과 GOLD 도킹 시뮬레이션을 통해 해당 서열이 B 세포 수용체에 안정적으로 결합하고 독성이 없음을 확인한 뒤, 최적 후보 'PEP1'을 선별하고 면역원성을 극대화하기 위해 OVA · KLH 단백질에 결합시켜 가장 효과적인 2종 백신(Aβ1-10-S8R+OVA/+KLH)을 완성했다.

생쥐 실험 결과, 백신 접종군은 Aβ, APP, BACE-1 발현 및 뇌 내 Aβ 축적 급감, GFAP, Iba-1, IL-1β, TNF-α 등 신경염증 인자의 현저히 감소, PSD-95, SNAP-23, Synaptophysin 회복으로 시냅스 보호, 동물행동실험을 통한 기억 및 인지 기능이 정상 수준으로 회복되는 것을 보였다.

특히 OVA·KLH 접합 백신은 비접합 백신보다 항 Aβ IgG(주로 B cell 과 관련된 IgG1) 생성이 크게 증가했고, Aβ 플라크·신경독성·행동 장애를 가장 강력히 억제해 효과가 검증됐다.

김 교수는 "이번 백신은 단일 B 세포 에피토프 기반이지만 검증된 단백질 캐리어와의 결합을 통해 T helper 2(Th2)을 끌어내는 모듈형 플랫폼"이라며 "이 때문에 재조합 발현 정제 공정을 표준화시키기 쉽고, 2회 접종만으로 항 Aβ igG 역가가 최소 6~9개월 안정적으로 유지되는 것을 확인해 발병 전 예방과 발병 후 진행 억제 및 기능 회복을 한 번에 노릴 수 있는 예방·치료를 겸한 '1석2조' 전략이 가능하다"고 설명했다.

김 교수팀은 현재 다국적 기업에 글로벌 기술 이전을 추진 중이며, 임상에서 독성·면역 안전성 평가를 거쳐 상용화를 가속화할 계획이다.

또 이번 성과는 Aβ 면역치료의 한계를 극복하고 치매 극복 국가전략에 핵심 원천기술을 제공할 것으로 기대된다.

김 교수는 이와 함께 '글로벌 알츠하이머병 선도연구센터'를 추진 중이다.

김 교수는 "사람의 사후 뇌 등 인체 샘플이 풍부한, 알츠하이머병 분야 세계 최고 수준의 네덜란드 마스트리히트대와의 공동 연구가 가속화될 경우 오가노이드, 3D 인공뇌 모델링 등을 통한 전임상-임상 간격을 좁혀 상용화를 더 가속화시킬 수 있다"고 확신했다.

김 교수는 최근 12년간 경상국립대에 과학기술정보통신부(한국연구재단) 국책 사업 4개 연구단(총 270억 원)을 유치했으며 논문 180여 편(책임 교신저자, 인용지수 10 이상 및 JCR 상위 10% 이내 90여 편 포함)을 출간했다.

특히 산학 역량 부문에서 기초연구(논문)를 사장시키지 않고 기초연구를 바탕으로 특허(주 발명자) 미국 특허등록 6건을 포함해 영국, 독일, 프랑스, 중국 등에 70여 건, 바이오 분야 20억 원 기술이전을 했다. 이 가운데 과기정통부의 우수 성과에 4건이 선정됐다.

또 지도교수로 인재 양성에도 힘써 박사학위 37명을 배출해 대학 교수 등으로 전원 취업했다.

특히 이번 연구에서 제1저자로 참여한 경상국립대 박준성 박사와 세계 최고의 알츠하이머병 연구진이 속한 네덜란드 마스트리히트대의 최경환 박사는 올해 3월 15대 1의 치열한 경쟁을 뚫고 세종과학펠로우십(5년간 지원)에 선정됐다. 또 리아즈 박사는 6년간 김 교수의 실험실에서 수학하고 있다. 현재 20여 명의 신경생물학 실험실원들이 연구에 매진하고 있다.

김명옥 교수는 알츠하이머병 연구로 중요한 성과를 창출해 경남도 과학기술대상(도지사 표창), 학술부문 올해의 여성과학기술인상(과기정통부 장관상), 교육부 장관상, 국가연구개발 성과평가에서 대통령 표창장을 받은 바 있다. 또 신경생물학 실험실은 우수연구팀으로 선정돼 경상국립대 총장상을 10회 수상했다.

김 교수팀의 이번 연구 성과는 과기정통부(한국연구재단) '바이오·의료 기술개발사업'의 지원을 받아 수행됐다.

■연구 결과 요약(보도 자료)

김명욱 경상국립대 교수팀이 개발한 알츠하이머병 백신은 두 번의 접종만으로 예방과 치료가 동시에 가능한, 세계 최초의 ‘1석 2조’ 차세대 백신이다.

→ 왜 중요한가?/알츠하이머병, 아직 '완치'는 없다

- 알츠하이머병은 전 세계 치매의 70~80%를 차지하는 대표적 퇴행성 뇌질환이다. 기억력 저하, 성격 변화, 판단력 저하 등의 증상이 서서히 악화되며 아직까지 뚜렷한 치료법이 없다. 기존 치료제는 반복 투여가 필요하고 비용도 많이 들며, 심지어 뇌혈관에 부작용을 일으킬 수 있다는 한계가 있다.

→ 무엇을 해냈나?/세계 최초 '예방+치료' 백신 개발

- 김 교수팀은 알츠하이머병을 예방하면서 치료 효과도 있는 차세대 백신을 세계 최초로 개발했다. 이 백신은 우리 몸의 면역세포 중 하나인 B 세포만을 선택적으로 자극해 부작용 없이 강력한 항체를 스스로 만들어내도록 설계된 것이 특징이다. 실험용 생쥐를 대상으로 한 결과, 이 백신을 맞은 경우 뇌 속의 독성 물질이 줄고 기억력과 인지 기능이 회복되었으며, 백신 효과는 6~9개월 이상 유지되는 것으로 나타났다. 특히 두 번만 접종해도 효과가 충분했다.

→ 어떻게 가능했나?/과학적 아이디어와 기술력의 결합

- 이 백신은 알츠하이머병의 주범으로 알려진 '아밀로이드 베타(Aβ)'라는 단백질의 한 부분만 정밀하게 골라 사용했다. 그 중에서도 면역반응을 유도하지만 부작용은 거의 없는 부위를 선별해 백신의 핵심 성분으로 삼았다. 또 이를 두 가지 특수 단백질(OVA, KLH)과 결합해 면역 효과를 극대화했다. 이 덕분에 뇌 염증을 줄이고 시냅스를 보호하며, 실제로 기억력 저하가 눈에 띄게 개선되는 효과가 실험에서 입증됐다.

→ 앞으로는 어떻게 될까?/상용화와 글로벌 확산 기대

김 교수팀은 이번 백신 기술로 국내 특허를 이미 등록했고, 세계적 학술지 'Brain, Behavior, and Immunity'에도 연구 결과를 게재했다. 현재는 글로벌 제약사와 기술 이전을 협의 중이며, 임상시험과 상용화도 본격 추진할 계획이다. 김명옥 교수는 "이번 백신은 예방과 치료를 동시에 노릴 수 있어, 누구나 쉽게 접종할 수 있는 형태로 개발할 수 있다"고 밝혔다. 연구팀은 글로벌 알츠하이머병 선도연구센터 설립을 준비 중이며, 유럽 최고 수준의 연구진과 협력해 기술 완성도를 더욱 높일 예정이다.